ECU Bench Mode Setup: Professional Testing Guide
Professional ECU bench mode setup guide. Covers power supply, CAN wiring, termination, bench harness, and platform-specific boot mode for TriCore and RH850.
Our Reverse Engineering Solutions, Services, Reverse Engineering Projects We Have Done and Techniques and Methodologies Used in Reverse Engineering
Professional ECU bench mode setup guide. Covers power supply, CAN wiring, termination, bench harness, and platform-specific boot mode for TriCore and RH850.
Professional Delphi ECU reverse engineering covering DCM3.7, DCM6.2, CR7, CR8, and Marelli MJ9 platforms. SPC5 and MPC5xxx processor analysis expertise.
Continental Simos 18 ECU: Technical Deep Dive Guide
Complete guide to Infineon TriCore architecture for ECU reverse engineering. Covers TC1797, AURIX TC2xx/TC3xx, memory map, security, and Ghidra analysis.
Guide to automotive firmware forensics. Learn ECU tamper detection, baseline comparison, calibration analysis, and forensic reporting for legal proceedings.
Deep dive into UDS SecurityAccess (0x27) algorithm analysis. Covers seed-key families, vulnerability patterns, firmware analysis workflow, and ECU tools.
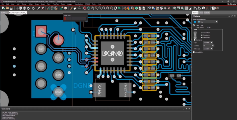
Complete guide to ECU PCB reverse engineering. Learn component identification, signal tracing, debug interface discovery, and schematic reconstruction.
Professional ECU software development for the ST SPC56 family. MCAL drivers, AUTOSAR BSW, bootloaders, and firmware analysis for all SPC56 product lines.
Beyond Bosch: Why Denso and Continental ECU Reverse Engineering Matters Denso Continental ECU Reverse Engineering together supply engine management systems to nearly half the global vehicle fleet. Toyota, Honda, Subaru, and Mazda rely heavily on Denso ECUs, while the Volkswagen Group, BMW, Ford, and PSA (Peugeot/Citroen) use Continental units across their lineups. If you only […]
Learn Ghidra ECU analysis for automotive firmware. TriCore setup, decompiler workflow, calibration map identification, and BSim for Bosch MED17 and EDC17.